来源:浙江省发改委
发布时间:2026年04月09日
点击数: 689
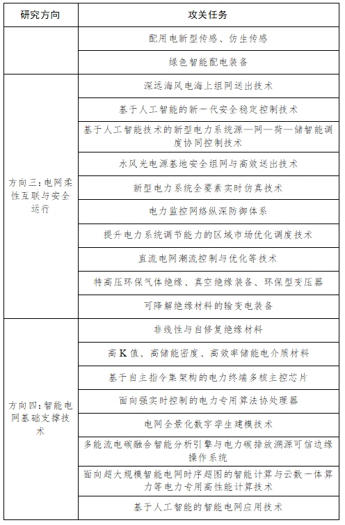
4月7日,这就是能源局转发了《国家能源局智能电网国家科技重大专项管理办公室关于征集2027年度重大研发攻关需求建议的函》,文件明确2027年度重大研发攻关需求建议拟聚焦高比例可再生能源并网调控、多元用户供需互动用电与能效提升、电网柔性互联与安全运行、智能电网基础支撑技术等四大方向,征集37个攻关任务需求。
其中,建议征集方向包含:交能融合、港口岸电与重卡换电,智能微电网群,分布式多元储能运行控制,基于人工智能技术的新型电力系统源网荷储智能调度协同控制技术等。
原文如下:
浙江省能源局关于征集智能电网国家科技重大专项2027年度重大研发攻关需求建议的通知
各设区市发展改革委、宁波市能源局,各高校和企事业单位:
现将国家能源局《智能电网国家科技重大专项管理办公室关于征集2027年度重大研发攻关需求建议的函》转发给你们,请认真做好需求建议论证,根据《智能电网国家科技重大专项2027年度重大研发攻关需求建议征集方向》的范围,按照《智能电网国家科技重大专项2027年度重大研发攻关需求建议汇总表》《智能电网国家科技重大专项2027年度重大研发攻关需求建议》模板要求完成填报,加盖单位公章后,将扫描件与可编辑文件电子版通过电子邮件发送至联系邮箱。申报受理截止时间为2026年4月9日(周四)17:30,申报过程中请做好工作衔接,如有任何问题,请及时与我局联系。
联系人:杜国伟;电话:0571-87052765;
邮箱:zjnyjxnyc@163.com。
附件:1.智能电网国家科技重大专项管理办公室关于征集2027年度重大研发攻关需求建议的函
2.智能电网国家科技重大专项2027年度重大研发攻关需求建议征集方向
3.智能电网国家科技重大专项2027年度重大研发攻关需求建议汇总表(模板)
4.智能电网国家科技重大专项2027年度重大研发攻关需求建议(模板)
浙江省能源局
2026年4月7日






特别声明:水电学会转载其他网站内容,出于传递更多信息而非盈利之目的,同时并不代表赞成其观点或证实其描述,内容仅供参考。版权归原作者所有,若有侵权,请联系我们删除。